📝머신러닝 Decision Tree
from sklearn.tree import DecisionTreeClassifier

DecisionTreeClassifier()
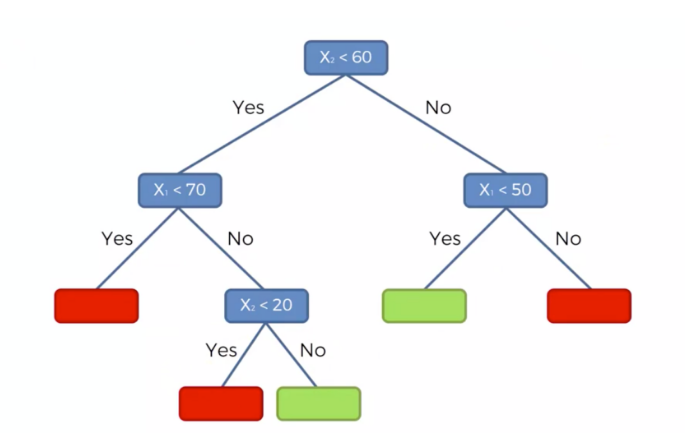
분할과 가지치기 과정을 반복 트리 기반의 분류 규칙을 만든다
# 변수에 저장하여 사용
classifier = DecisionTreeClassifier(random_state=)

classifier = DecisionTreeClassifier()
# 학습, 테스트
classifier.fit(X_train, y_train)
y_pred = classifier.predict(X_test)
# 예측
from sklearn.metrics import confusion_matrix, accuracy_score
confusion_matrix(y_test, y_pred)
accuracy_score(y_test, y_pred)


'인공지능 > Machine Learning' 카테고리의 다른 글
| [Machine Learning] RandomForestClassifier 인공지능 실제 예측해보기 (0) | 2022.12.02 |
|---|---|
| [Machine Learning] 분류예측 RandomForestClassifier (0) | 2022.12.02 |
| [Machine Learning] 성능향상 GridSearchCV() (0) | 2022.12.02 |
| [Machine Learning] 분류예측 Support Vector Machine (0) | 2022.12.02 |
| [Machine Learning] 분류예측 K-Nearest Neighbor(K-NN) (1) | 2022.12.02 |
댓글